This equipment can remove contaminated oil and waste oil inside the mechanical impurities and suspended particulate impurities, oil color after processing is a new oil color 95%, at the same time make a number of indicators of oil meet the national technical standards, to ensure the oil viscosity, increase the flash point, can effectively reduce the content of the reclaimed oil in water soluble and acid alkali, oil purification can be repeatedly used for many times, the pollution of oil and waste oil recycling.
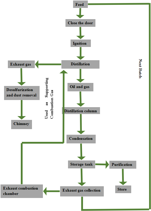
The process of this equipment is briefly described: the waste oil is added to the tubular heating furnace, heated by distillation process, distilled oil vapor, and then the oil vapor is passed through the condenser to fractionate the basic fuel oil. After sedimentation and filtration treatment,the decolorizing agent is added, and the fuel oil is qualified as a qualified fuel oil.

Main features of distillation plant
1) Semi-continuous production, less artificial, the cost of production.
2) Unique horizontal design, the oil rate as high as 90%,100% conversion rate, high efficiency, considerable profits.
3) Good oil,good quality,can replace the use of GB diesel.
4) Safety: automatic submerged arc welding technology, ultrasonic non-destructive testing,manual and automatic installation device.
5) Exhaust gas recovery system: full combustion after recovery,save burning, prevent pollution.
6) Unique thermal insulation design: excellent thermal insulation effect, good energy-saving effect.
7) Condenser cooling completely, the high rate of oil, oil quality, long life, easy to clean.
8) Original water film desulfurization dust: can effectively remove acid gases and dust, reaching the relevant national standards.
Our services include:
1. Design the layout drawings according to the site of customers.
2. For each set of pyrolysis oil distillation plant, one engineer will be sent to complete the installation, test the machine and train the workers.
3.After-service department will give periodical call visit to make sure there is no problem of the equipment or find the problem timely and solve it immediately.
{sval:sql sql='SELECT n_parameter FROM dede_addonarticle WHERE aid = ~aid~ ' } {/sval:sql}
{sval:sql sql='SELECT n_parameter FROM dede_addonarticle WHERE aid = ~aid~ ' } {/sval:sql}